返回主页
|
首页
概况
资讯
展览
典藏
文保
教育
学术
服务
文创
非遗
行业组织
博物馆之友
云梦分馆
|
中
/
English
馆长致辞
馆情简介
法人治理
管理信息
荣誉
大事记
新闻动态
党风建设
招标公告
媒体关注
辉煌70年
常设展览
临时展览
国内交流
境外交流
虚拟展览
镇馆之宝
青铜器
漆木器
金、银器
竹木简牍
玉器
陶、瓷器
书画
古籍善本
工艺美术精品
藏品制度
我要捐赠
出土漆木器保护重点科研基地
金属文物保护国家文物局重点科研基地湖北工作站
纸质文物保护国家文物局重点科研基地湖北工作站
礼乐学堂
长江文明大讲堂
小小考古学家
荆楚红色讲堂
志愿者
学术委员会
学术会议
学术课题
学术成果
学术动态
湖北文博
荆楚文明讲坛
开放服务
公益鉴定
编钟乐团
文化创意产品
传统仿制经典
历届获奖作品
石雕(绿松石雕)
囊匣制作技艺
微雕
鄂派紫砂壶陶艺
剪纸(武汉剪纸)
楚式漆器髹饰技艺
湖北古陶瓷修复技艺
湖北书画装裱修复技艺
编钟乐舞
中国博物馆协会乐器专委会
湖北省博物馆协会
湖北省工艺美术学会
中国-意大利博物馆联盟
首页
﹥
资讯
﹥
招标公告
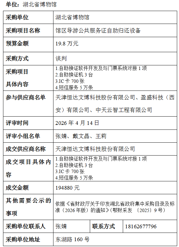
湖北省博物馆采购项目信息公告
发布时间:2026-04-14 14:36:31
浏览次数:1236 次
分享到: