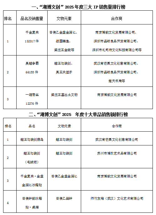
2025年是“十四五”收官之年,湖北省博物馆以打造“湖博文创”品牌为抓手,探索出一条以“深度聚焦、分层开发、高效转化”为特色的文物活化路径。通过深耕荆楚文化核心IP,2025年“湖博文创”总销售额同比增长36.14%;开发推出文创新品超过1100款,同比增长130%,紧紧围绕馆藏代表性藏品文物元素,获得文创产品外观设计专利26项,系统性推出“湖博文创”“湖博咖啡”“湖博食堂”“湖博剧场”等“湖博”系列文化品牌。2025年5月,“湖博文创”旗舰店盛大开业。目前在销文创产品超1500款,覆盖毛绒、饰品、文具等多品类。千金复来、一绾青丝、三楚凤、荆楚有礼系列的多款文创产品分别荣获“2025中国特色旅游商品大赛”“2025湖北旅游商品大赛”银、铜奖,入选2025“长江好物”年度推荐产品名录等。同时,“湖博文创”产品分别走进第十三届澳门国际旅游(产业)博览会和新西兰奥克兰2025“欢乐春节”系列活动,还先后走进马来西亚、俄罗斯、西班牙、法国、英国等国,文化辐射力和国际影响力持续增强。






